When Saying “24/7” Isn’t Enough
One 2am support request changed everything we thought we knew about 24/7 service delivery. Â A client logged a support ticket via email and didn’t receive an immediate response. We’ve always offered 24/7 support with dedicated on-call engineers. If they’d phoned, we’d have responded within minutes. But they chose email.The reality was simple. We receive fewer than five email tickets between 9pm and 6am. We never get urgent issues via email during these hours. Monitoring the mailbox overnight simply hadn’t crossed our minds.Here’s what I learned: when you promise “24/7 support,” clients don’t consider which channel they’re using. They expect consistency across all touchpoints.The Business Stakes Are Higher Than You Think
This incident highlighted how many businesses design services around operational convenience rather than client expectations.
Consider the real consequences of delayed support responses. For medical clinic clients, it could mean a doctor not receiving patient radiography results. For logistics companies, delayed shipments. For finance industry clients, missing regulatory deadlines for close-of-day trade reports. For call centre clients, dropped calls mean frustrated customers and idle staff.
We implement more stringent processes for high-dependency clients. They know to use appropriate communication channels. But this particular incident revealed a gap in our promise.
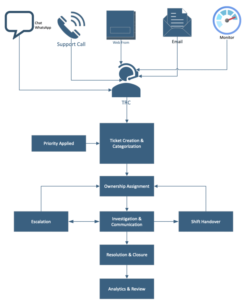
The Systems Thinking Solution
We fixed it using our existing X-Matters escalation system. The same process we use for system alerts now monitors service desk emails.
Here’s how it works: we receive an email and log it in our ticketing system. If the ticket isn’t picked up within 5 minutes, X-Matters sends an alert to the on-call engineer. X-Matters bypasses the DND or silent functions on phones. If the ticket isn’t picked up within 15 minutes, it alerts the entire team every 15 minutes. If it’s still not actioned within an hour, it alerts the entire team plus managers every 5 minutes until someone responds.
This applies to P1 incidents, with variations for P2 and P3 based on priority levels.

The Investment Reality
The cost has been significant in terms of time. Finding the right systems, tailoring them to our needs, ensuring both systems integration and process integration, plus testing. We’ve invested 30 to 60 man-hours per week for two months. We probably have another two months before we’ll be satisfied with it.
This connects to something broader. We had a similar situation with connectivity monitoring. PRTG didn’t alert us about consistent packet drops because our thresholds were set to avoid false positives. The issue occurred every 10 to 15 minutes, just outside our monitoring windows. We missed it for an hour, which is unacceptable to us.
The Broader Lesson
The interesting part? The technology to do this properly has been available for years. We’d been using it for other channels. We simply hadn’t connected the dots between client expectations and operational reality for this particular use case.
True 24/7 support isn’t just about having someone available. It’s about ensuring every way a client might reach you works consistently, around the clock.
What This Means for Your Business
When you promise a service level, clients judge you on the weakest link in that chain, not your strongest capability.
Make sure what you promise aligns with what clients need, not what you want to deliver. Look at things from every angle before making commitments.
Some people think emails should be responded to immediately 24/7. In my opinion, this is unreasonable because people need to sleep. But this particular client felt that because we said we offer 24/7 support, this overrides our communication protocol.
From our perspective, we didn’t have an issue. But taking their viewpoint and requirements into account, we realised we were at fault. We can still maintain our communication protocol whilst putting something in place to cater for email requests.
Sometimes the most valuable feedback comes from moments when you fall short of your own standards. This particular gap has made us genuinely better at what we do.
Need reliable 24/7 IT support that works across all communication channels? Our Trusted Response Centre™ ensures consistent service delivery around the clock. Contact us to discuss how integrated monitoring can protect your business operations.
